About Bolian Power

A renewable energy platform driving solar and clean-energy infrastructure across Qatar and the Middle East.

Home / About
Solar Expert
About Us

Sustainable Energy Solutions Powering Qatar’s Future

Bolian Power LLC is a Qatar-registered renewable energy company focused on the development, investment, and delivery of solar photovoltaic (PV) and clean-energy power projects across the State of Qatar and the wider Middle East, serving as a regional operating and investment platform for international renewable-energy expertise while combining proven large-scale project experience with strong local governance, regulatory compliance, and a long-term commitment to Qatar’s energy transition in alignment with Qatar National Vision 2030.

0+

Happy Customers

0MW+

Solar Installed

0Y+

Working Successfully

Mission & Vision

Mission

To design, develop, invest in, and operate reliable and bankable renewable-energy projects that support Qatar’s economic growth, environmental sustainability, and long-term energy security.

Vision

To become a trusted renewable-energy platform in Qatar, connecting global technology and engineering excellence with strong local leadership to deliver sustainable power infrastructure for future generations.

Leadership

Leadership That Drives
Vision & Trust

Our leadership team blends governance, innovation, and execution to power sustainable solar growth.

H.E. Sheikh Saoud Jassim Al Thani

H.E. Sheikh Saoud Jassim Al Thani

Chairman

Provides visionary leadership and strategic oversight, aligning clean energy initiatives with national priorities.

Ahmed Ayoub

Ahmed Ayoub

Vice Chairman

Brings deep financial expertise and governance leadership, ensuring sustainable growth.

Cliff Chan Chong Peng

Cliff Chan Chong Peng

Managing Director

Oversees asset valuation, project feasibility, and operational execution across global projects.

Long Wei Chao

Long Wei Chao

Chief Executive Officer

Leads renewable energy development, technical execution, and international partnerships.

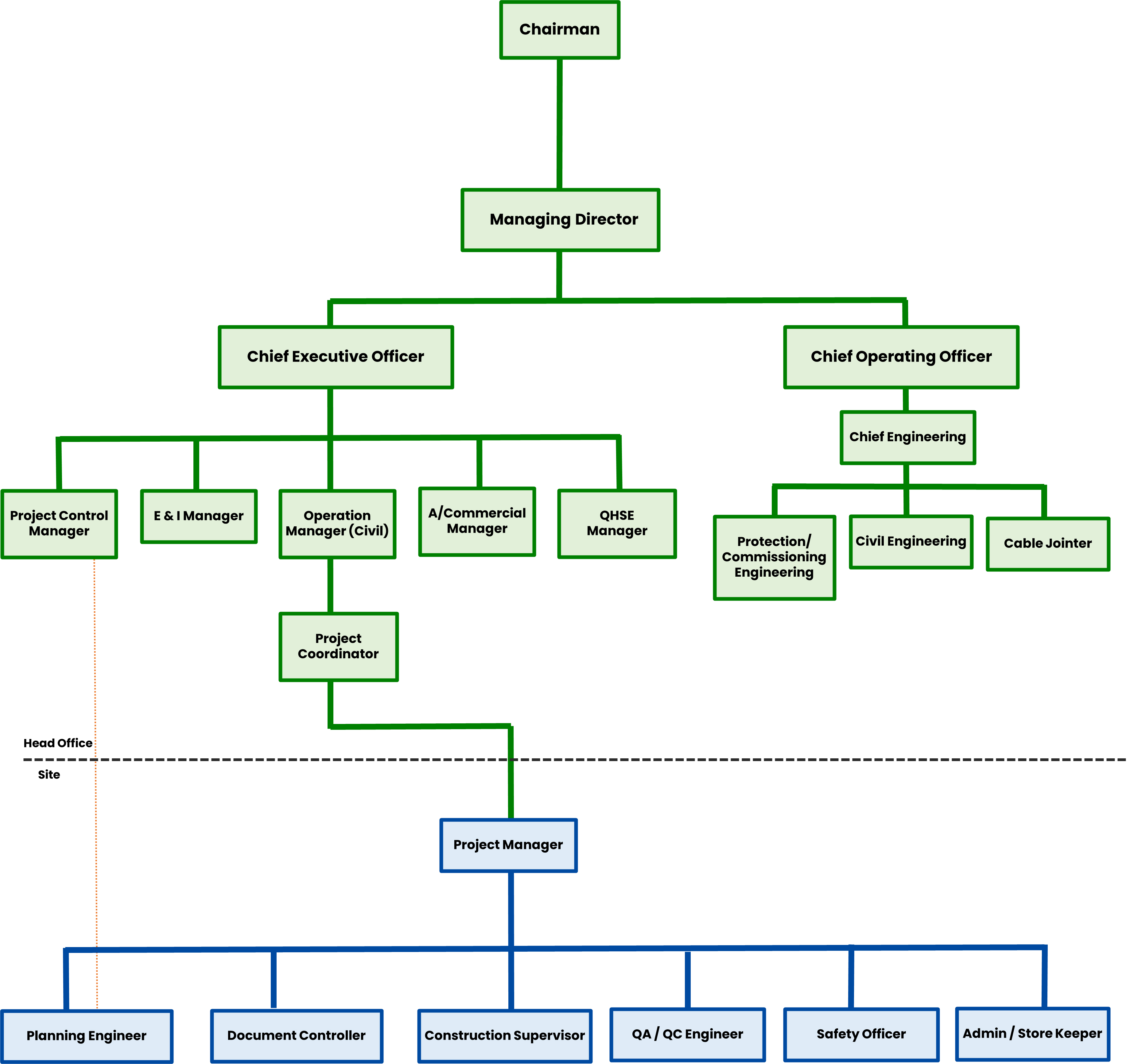
Organisation Structure

Clear reporting lines from leadership to project site execution.